od jmysicka » 23.08.2015 18:23
Ahoj,
poslední dobou jsem zjistil, že mi nejvíce vyhovuje pro tisk Cura. Mám s ní ale občas trochu problém. Např teď tisknu dost velkej kus a trošku se to zkazilo při zakrývání infilu vrchním materiálem. Při potahování se začala první vrstva zvedat a začalo to dšlat jakoby žábry. Nevěděl by někdo poradit co s tím prosím? Moc teplý/studený? Rychlost moc velká/malá? Moc to ofukuju?
Tisknu PLA 205/40, větrák 100%, tryska 0.4mm.
Děkuju moc za případné připomínky.
Tady je fotka:
https://db.tt/W8c41jxW
-
jmysicka
-
- Příspěvky: 124
- Registrován: 23.05.2015 19:17
- Bydliště: Čáslav
- Reputation: 0
od Car » 24.08.2015 00:15
jen si nastav více vrchních vrstev plných a budeš mít po problému - nestíhá se ti to zavřít kvůli malé hustotě výplní a jen dvou vrchním vrstvám .
Konstrukce Prusa i2 ,Rebel 2 ,PEEK hotend 3mm i 1,75mm vlastní výroba ,Marlin , Ramps 1.4 ,motory Microcon SX17 -0905 ,KISSlicer64
-
Car
-
- Příspěvky: 662
- Registrován: 28.04.2014 23:13
- Bydliště: Olomouc
- Reputation: 0
od jmysicka » 24.08.2015 08:06
Mě právě někde ty dvě stačily, ale někde se to nepřilepilo k infillu a zvedlo se to nahoru. Tam, kde to nebylo tak markantní jsem to nechal být, to jsou ty vlny v té středové výplni vlevo a někde jsem to musel uplně odtrhnout, protože to byly plátky zvedlé o cca 4mm, to by hlava jen tak ani nepřejela. Osobně si myslím, že je to moc studený nebo tak něco, že ty vlákna nepřilnou k mřížce. Ale tisknu to už na 205°C z maximálních možných 210°C, tak nevím no. Ještě mě napadlo udělat hustší infill, mám tam 20% protože víc nebylo potřeba, ale říkám si, že kdyby tam pro to vlákno bylo víc styčných bodů na hustší mřížce, třeba by to bylo ok.
Docela mě to mrzí, protože jinak je to vytisklý uplně v pohodě
-
jmysicka
-
- Příspěvky: 124
- Registrován: 23.05.2015 19:17
- Bydliště: Čáslav
- Reputation: 0
od Otomar » 24.08.2015 08:46
210°C je maximum které natopí tvoje tiskárna? Jestli se ti zdá, že je to málo, klidně přidej. Při vyšších rychlostech tisknu PLA Mladeč na 220°C. (220 ukazuje tiskárna, těžko říct kolik má ve skutečnosti vlákno)
Customized REBEL II, direct HEVO, sCube, Voron Trident, Voron0.1, Custom Pinky Bear project & Neje 30W laser engraver
-
Otomar
-
- Příspěvky: 637
- Images: 0
- Registrován: 20.12.2014 11:24
- Bydliště: JMK
- Reputation: 0
od jmysicka » 24.08.2015 10:03
Filament mám od Průši, myslim, že je to taky Mladeč, ale balí si to do do svojí krabice, tak si nejsem jistej..
210°C je hodnota uvedená na krabici, jinak tiskárna mi dá mnohem víc. Je fakt, že při vyšší rychlosti se to vlákno asi nestihne tak dobře ohřát, to by mohlo být řešeni, bál jsem se tam nastavit vyšší teplotu a tohle mě nenapadlo.
Zkusím, děkuji moc za rady
-
jmysicka
-
- Příspěvky: 124
- Registrován: 23.05.2015 19:17
- Bydliště: Čáslav
- Reputation: 0
od Otomar » 24.08.2015 11:04
Ty teploty si musíš vyzkoušet sám, například ABS od Mladče má doporučenou maximální teplotu 230°C. Při té teplotě se vrstvy u mě vůbec neslepí.
Customized REBEL II, direct HEVO, sCube, Voron Trident, Voron0.1, Custom Pinky Bear project & Neje 30W laser engraver
-
Otomar
-
- Příspěvky: 637
- Images: 0
- Registrován: 20.12.2014 11:24
- Bydliště: JMK
- Reputation: 0
od jmysicka » 24.08.2015 11:37
Ok, zkusím dneska něco menšího na větší teplotu. Bál jsem se tu maximální překročit. Dám vědět večer výskedek. Děkuju moc
-
jmysicka
-
- Příspěvky: 124
- Registrován: 23.05.2015 19:17
- Bydliště: Čáslav
- Reputation: 0
od Car » 25.08.2015 00:40
na Mladeč většinou sedí teplota 240°C , aby se dobře vázaly vrtvy mezi sebou - pokud Ti to dělá oddělené nudle vedle sebe a nezapomeň ,že materiál bude jinak vytékat z trysky a je třeba poladit průtok ,aby jsi neměl moc nebo málo materiálu na extruzi .
Konstrukce Prusa i2 ,Rebel 2 ,PEEK hotend 3mm i 1,75mm vlastní výroba ,Marlin , Ramps 1.4 ,motory Microcon SX17 -0905 ,KISSlicer64
-
Car
-
- Příspěvky: 662
- Registrován: 28.04.2014 23:13
- Bydliště: Olomouc
- Reputation: 0
od jmysicka » 25.08.2015 07:58
Zkusil jsem včera těch 220°C a je fakt, že by to asi sneslo i víc. Dělám si zvětšenýho Rebela, tak jsem to prubnul na vazby rohu. Na bocích jsou jak řikáš pořád ještě hodně patrné nudle, zkusím dneska ještě přidat.
Klesla mi teplota motoru extruderu jako vedlejší efekt, takže jsem to měl asi fakt studený, už se s tím nemusí tak prát

-
jmysicka
-
- Příspěvky: 124
- Registrován: 23.05.2015 19:17
- Bydliště: Čáslav
- Reputation: 0
od Chip13 » 27.08.2015 19:05
Ahojte,
ja mam jeden problem s cura engine, mam tlaciaren s dvoma extrudermi, ale chcem tlacit iba druhym. No vzdy ked zacnem tlacit nieco aj so suportom tak akonahle sa dokonci tlac supportu tak sa prepne extruder spat na ten prvy a nikde som to v nastaveniach nenasiel, ale mozno to len nevidim.
-
Chip13
-
- Příspěvky: 27
- Registrován: 25.08.2015 13:47
- Bydliště: Brno
- Reputation: 0
od Rebel » 27.08.2015 19:29
Pokud to resis v Repetier-host, tak musis u vlozeneho modelu vybrat trysku kterou chces tisknout a to funguje. Nevim tedy jestli u posledni verze, ted uz Cura-engine vubec nepouzivam, ale chodilo to.
Dan - Rebel ?

-
http://rebelove.org -
Nevyzkoušíš = nevíš - Rebel I-III, Rebel sCUBE, Anycubic i3 MEGA, Anycubic - Kossel Mini, MeCretor2-upravený, Anycubic Photon, RR1, RR400M
! Pro STL přílohy použij čudlík "UMÍSTIT DO PŘÍSPĚVKU" !
-
Rebel
-
- Příspěvky: 3896
- Images: 243
- Registrován: 12.08.2013 11:44
- Bydliště: HK.......není Hong Kong :D
- Reputation: 108

-
od Chip13 » 29.08.2015 11:27
Ano je to v repetier host a len pre istotu ako sa nastavuje u vlozeneho modelu ta tryska? Ja som to vzdy vyberal na zalozke Manual control
-
Chip13
-
- Příspěvky: 27
- Registrován: 25.08.2015 13:47
- Bydliště: Brno
- Reputation: 0
od Rebel » 29.08.2015 13:47
Chip13 píše:Ano je to v repetier host a len pre istotu ako sa nastavuje u vlozeneho modelu ta tryska? Ja som to vzdy vyberal na zalozke Manual control
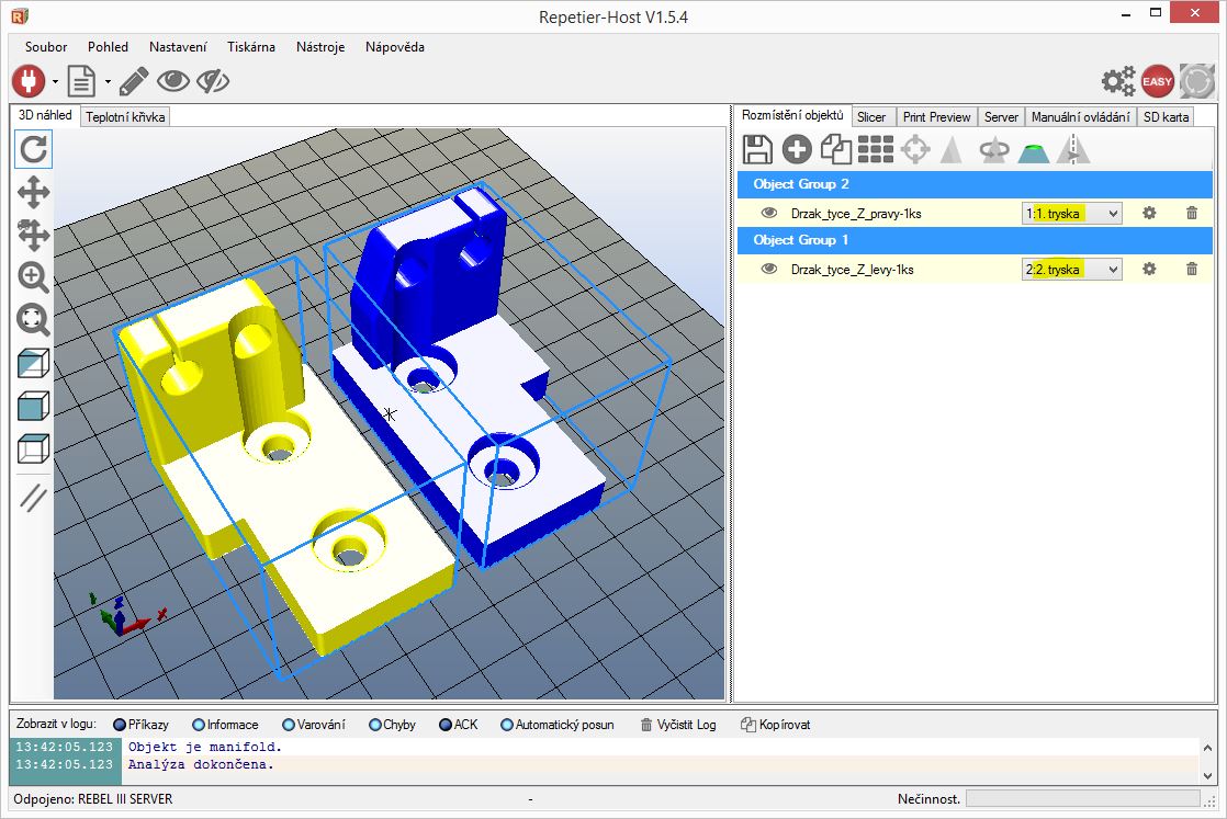
Trysky se ti musi prepnout v g-codu. Proc ho cura engine prepne po rucni volbe zpet na tu prvni nevim, to treba slic3r nedela, ale volba pro Cura je kazdopadne na obrazku nize. Popisy trysek se definuji v nastaveni tiskarny v Repetier-host

- Volba trysek pro Cura engine, pro slic3r nefunguje.
- Volba trysek.JPG (154.6 KiB) Zobrazeno 22228 krát
Dan - Rebel ?

-
http://rebelove.org -
Nevyzkoušíš = nevíš - Rebel I-III, Rebel sCUBE, Anycubic i3 MEGA, Anycubic - Kossel Mini, MeCretor2-upravený, Anycubic Photon, RR1, RR400M
! Pro STL přílohy použij čudlík "UMÍSTIT DO PŘÍSPĚVKU" !
-
Rebel
-
- Příspěvky: 3896
- Images: 243
- Registrován: 12.08.2013 11:44
- Bydliště: HK.......není Hong Kong :D
- Reputation: 108

-
od Alexco » 13.02.2016 17:00
Dobrý den, mohl by mi někdo vysvětli takový zapeklitý problém: curaengine mi vyplňuje otvory, při slicovámí hnedka vyplni otvory, které samosebou se i vytisknou, tudiž je nutné je odvrtavat. i malých bezvýznamných dilu je to prkotina, ale kdýž si chci vytisknout pojezd Z, tak je to celkem problém... teďka třeba tisknu jeden pojezd, spodek a horizontální otvory udělálo dobře, ale ten co jde šroub , ten mi zaslepilo...
Nikomu to nevnucují, já experementují, ty experementuješ, řekneme to mezi sebou a třeba něco pozitivního vzníkne i pro jiného...
-
Alexco
-
- Příspěvky: 87
- Registrován: 13.07.2015 06:11
- Bydliště: Vranová Lhota u Morávské Třebové
- Reputation: 0
od Alexco » 13.02.2016 23:48
Alexco píše:Dobrý den, mohl by mi někdo vysvětli takový zapeklitý problém: curaengine mi vyplňuje otvory, při slicovámí hnedka vyplni otvory, které samosebou se i vytisknou, tudiž je nutné je odvrtavat. i malých bezvýznamných dilu je to prkotina, ale kdýž si chci vytisknout pojezd Z, tak je to celkem problém... teďka třeba tisknu jeden pojezd, spodek a horizontální otvory udělálo dobře, ale ten co jde šroub , ten mi zaslepilo...
Vyřešeno!!!
V pokročilem nastaveni není defaultně zašktnuto "keep open face" . Síce nechápu, ale budiž.
Nikomu to nevnucují, já experementují, ty experementuješ, řekneme to mezi sebou a třeba něco pozitivního vzníkne i pro jiného...
-
Alexco
-
- Příspěvky: 87
- Registrován: 13.07.2015 06:11
- Bydliště: Vranová Lhota u Morávské Třebové
- Reputation: 0
Zpět na Další generátory G kódu
Kdo je online
Uživatelé procházející toto fórum: Žádní registrovaní uživatelé a 0 návštevníků