od Prasavec » 23.02.2015 00:07
Ahoj,
právě jsem dokončil tiskárnu REBEL II a připojil ji k PC, nainstaloval Repetier HOST V.06.6. Vytvořil jsem port COM3 a připojil se k tiskárně (prozatím, bez napájení tiskárny) Na ARDUNu zeleně svítí dioda a jedna oranžově bliká. Vše je nyní tedy nejspíš v pořádku, nevím tedy co znamená blikající oranžová. Dále dle návodu jsem napsal M119 pro zjištění funkce ENDSTOPů. Zde jsem narazil, na to že nemám žádnou odezvu. Odezva by dle návodu měla vypadat viz. obr.
Prosím tedy o radu, jak, nebo kde se mi zobrazí okno s textem viz. příloha?
Ještě prosím o jednu technickou odpověď. V balení driveru krokových motorků jsem měl i malé hliníkové chladíče, které nebyly nalepeny na driverech. Prozatím, je mám mimo, je třeba je nalepit vodivou pastou, nebo co s nimi? Byly všechny bokem a bez zmínky v návodu.

- Požadovaný stav.PNG (9.96 KiB) Zobrazeno 7676 krát
-
Prasavec
-
- Příspěvky: 44
- Registrován: 22.02.2015 21:51
- Bydliště: Brno
- Reputation: 0
od Rebel » 23.02.2015 00:11
Koupil si to jako stavebnici od JRC? Podle toho co pises to vypada, ze v Arduinu neni nahrany FW, coz JRC dela.
Pokud tam ten FW ale presto neni, budes ho muset nahrat.
Drivery si nalep epoxidem s kovovou slozkou, silikonem, nebo necim takovym. Da se tisknout i bez chladicu, akorat budes s muset dobre nastavit drivery, aby zbytecne nehraly.
Dan - Rebel ?

-
http://rebelove.org -
Nevyzkoušíš = nevíš - Rebel I-III, Rebel sCUBE, Anycubic i3 MEGA, Anycubic - Kossel Mini, MeCretor2-upravený, Anycubic Photon, RR1, RR400M
! Pro STL přílohy použij čudlík "UMÍSTIT DO PŘÍSPĚVKU" !
-
Rebel
-
- Příspěvky: 3896
- Images: 243
- Registrován: 12.08.2013 11:44
- Bydliště: HK.......není Hong Kong :D
- Reputation: 108

-
od CZerd » 23.02.2015 23:34
Chladice na drivery sem zprvu "prilepil" vodivou pastou, ktera to moc nedrzela. Chladice po driverech furt nekolik dnu jezdili. Koupil jsem pak v GME vodivou oboustranou lepici pasku(ctverecek) a slepil je tim to. Ted drzi, ale ne jako pribity. Mozna to epox. lepidlo poslouzi lip. Otazka jak povede teplo... otazka dve, jestli je potreba, aby to nejak dukladne teplo vodilo... Epox.lepidlem s kovem sem lepil termistor k heatbedu, ktery sem koupil u Pecky modelare, moc hezky drzi.
-
CZerd
-
- Příspěvky: 50
- Registrován: 19.11.2014 13:51
- Reputation: 0
-
od Prasavec » 24.02.2015 15:54
FW pro Arduino jsem instaloval já z
http://www.jrc.cz/kestazeni3d - Mirror Arduino IDE 1.06 a přesto mi to stavy endstopů nehlásí. Teplotu však vidím, což je mi záhadou. Dneska se zkusím ještě pohrabat v nastavení u zmíněného FW.
Co jsem zjišťoval, tak je třeba nalepit chladiče pouze pokud je odběr větší jak 1A. Jinak se to vychladí samo. Stejně je tam pro jistotu nalepím. Ptal jsem se člověka, jenž má s 3D tiskem cca 3-letou zkušenost a doporučil mi ,stejně jako Rebel, epoxid s kovovou složkou. Dneska pro to zajdu a zkusím zkompletovat.
Díky za info.
-
Prasavec
-
- Příspěvky: 44
- Registrován: 22.02.2015 21:51
- Bydliště: Brno
- Reputation: 0
od oscar » 24.02.2015 15:56
udelej screenshot celeho repetier-hosta po stisku zeleneho tlacitka Connect
.... večer se přezujou, hodinu frézujou ....
-
oscar
-
- Příspěvky: 730
- Images: 4
- Registrován: 16.06.2014 20:51
- Bydliště: Perníkovice
- Reputation: 10

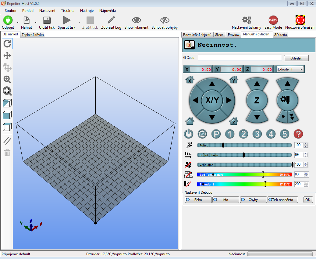
od Prasavec » 24.02.2015 23:48
Takto to vypadá po zapsání funkce M119. Nikde se mi bohužel nezobrazí co by údajně mělo. Arduino jsem nainstaloval 1.0.6. zítra zkusím 1.6.0 dle origo webu.

- Stávající stav.PNG (172.83 KiB) Zobrazeno 7545 krát
-
Prasavec
-
- Příspěvky: 44
- Registrován: 22.02.2015 21:51
- Bydliště: Brno
- Reputation: 0
od oscar » 24.02.2015 23:54
Tlacitko Zobrazit log jsi zkousel?
.... večer se přezujou, hodinu frézujou ....
-
oscar
-
- Příspěvky: 730
- Images: 4
- Registrován: 16.06.2014 20:51
- Bydliště: Perníkovice
- Reputation: 10

od Rebel » 24.02.2015 23:58
vzhledem k tomu, ze to ukazuje i nejake rozdilne teploty, tak to vypada, ze se to spojilo. sice se mi jejich rozdil zda velky, ale budiz. Log se ti nezobrazuje, protoze ho mas pro zobrazeni vypnutej, jak pise oscar.
Dan - Rebel ?

-
http://rebelove.org -
Nevyzkoušíš = nevíš - Rebel I-III, Rebel sCUBE, Anycubic i3 MEGA, Anycubic - Kossel Mini, MeCretor2-upravený, Anycubic Photon, RR1, RR400M
! Pro STL přílohy použij čudlík "UMÍSTIT DO PŘÍSPĚVKU" !
-
Rebel
-
- Příspěvky: 3896
- Images: 243
- Registrován: 12.08.2013 11:44
- Bydliště: HK.......není Hong Kong :D
- Reputation: 108

-
od Prasavec » 25.02.2015 20:15
Když jsem zapnul log, tak se objevily všechny příkazy. Předtím jsem si toho, nechápu proč, nevšiml. Díky
-
Prasavec
-
- Příspěvky: 44
- Registrován: 22.02.2015 21:51
- Bydliště: Brno
- Reputation: 0
od CZerd » 02.03.2015 23:00
Z toho si nic nedlej. Ja to puvodne hledal taky. Po 15 minutach sem na to prisel, ze je potreba sepnout zobrazeni logu.
-
CZerd
-
- Příspěvky: 50
- Registrován: 19.11.2014 13:51
- Reputation: 0
-
Zpět na REBEL II
Kdo je online
Uživatelé procházející toto fórum: Žádní registrovaní uživatelé a 3 návštevníků