Firmware na Rebel III

Firmware na Rebel III

Příspěvekod PepanSK » 30.09.2016 07:05

Poprosil bych o firmware na Rebela III na Mega 2560. Nejede mi druhej extruder, nahrál sem klasickej firmware na rebel II full G-LCD, jen sem dal druhej config na dual extruder, něco přenastavil a všechno mi jde jak má i posun desky mezi Extruderama, jen prostě nechce dvojka tisknout materiál. Když tak něco poštrachám přes víkend, v práci nemám tolik času :D .
  • 0

Peter - PepanSK :D jinak jsem elektronik a mám ELEKTRONIKU jako koníček
Rebel II (0,3), Root 2 CNC multitool frézka, Rebel III (2x0,3) rozměr HB 300x400 mm,
Rebel II (0,4 a 0,5) rozpracován, nechce se mi pořád měnit trysky, HB oba 200x300 mm
PepanSK
 
Příspěvky: 7
Registrován: 18.04.2016 09:48
Bydliště: Praha, Knovíz, Brestovec (Myjava, SR)
Reputation: 0

Re: Firmware na Rebel III

Příspěvekod Rebel » 30.09.2016 10:50

A neni to spis blbe vygenerovanym g-codem? V cem ho generujes ? Posli kdyztak nejakej mensi zabalenej, jestli ti v tom nechybi prohazovani HE. Podle toho co pises by to melo normalne chodit.
  • 0

Dan - Rebel ? ;) - http://rebelove.org - Nevyzkoušíš = nevíš - Rebel I-III, Rebel sCUBE, Anycubic i3 MEGA, Anycubic - Kossel Mini, MeCretor2-upravený, Anycubic Photon, RR1, RR400M ! Pro STL přílohy použij čudlík "UMÍSTIT DO PŘÍSPĚVKU" !
Rebel
 
Příspěvky: 3896
Images: 243
Registrován: 12.08.2013 11:44
Bydliště: HK.......není Hong Kong :D
Reputation: 108
Zasloužil bys asi medajli :) Nebo jsi admin :D

Re: Firmware na Rebel III

Příspěvekod PepanSK » 01.10.2016 18:00

omlouvám se ale k PC sem se dostal až teď. Generuju ve slicru, G-codem to není ja sem zatím na ní ani netiskl, ja mám problém v tom že mi nejede motor na druhým výstupu, E0 na ramps v pořádku a E1 nic. Ja zatím stejne potřebuju tisknout věčšinou jednou barvou tak to aspoň pojede na tu jednu. Skusil sem přes web konfigurátor si udělat celý FW tak v pondělí uvidím zda mi to jde nebo to budu muset doladit. Dám vědět jak sem dopadnul, kolem 7 ráno :D
  • 0

Peter - PepanSK :D jinak jsem elektronik a mám ELEKTRONIKU jako koníček
Rebel II (0,3), Root 2 CNC multitool frézka, Rebel III (2x0,3) rozměr HB 300x400 mm,
Rebel II (0,4 a 0,5) rozpracován, nechce se mi pořád měnit trysky, HB oba 200x300 mm
PepanSK
 
Příspěvky: 7
Registrován: 18.04.2016 09:48
Bydliště: Praha, Knovíz, Brestovec (Myjava, SR)
Reputation: 0

Re: Firmware na Rebel III

Příspěvekod Rebel » 02.10.2016 18:11

"ja mám problém v tom že mi nejede motor na druhým výstupu" to zkousis jak? Pokud to delas generovanim g-code prez Repetier-host a zvoleny slic3r a vybiras v tom seznamu dilu hotend pro danou cast, tak to nefunguje, to umi Repetier-host pouze s tim Cura enginem. Tedy aspon drive to tak bylo. Musis to udelat v holem slic3r.
  • 0

Dan - Rebel ? ;) - http://rebelove.org - Nevyzkoušíš = nevíš - Rebel I-III, Rebel sCUBE, Anycubic i3 MEGA, Anycubic - Kossel Mini, MeCretor2-upravený, Anycubic Photon, RR1, RR400M ! Pro STL přílohy použij čudlík "UMÍSTIT DO PŘÍSPĚVKU" !
Rebel
 
Příspěvky: 3896
Images: 243
Registrován: 12.08.2013 11:44
Bydliště: HK.......není Hong Kong :D
Reputation: 108
Zasloužil bys asi medajli :) Nebo jsi admin :D

Re: Firmware na Rebel III

Příspěvekod PepanSK » 03.10.2016 04:45

Na Ramps mi nejde výstup E1, zkouším to přes ovládaní na LCD controléru, E0 mi funguje bez problému, skusil sem prohodit i drivery ale pořád to samí E0 ok, E1 nic. Skusím to jěště pohledat v nastavení firmwaru ale nevím kde. Začínám být zoufalej. :-(
  • 0

Peter - PepanSK :D jinak jsem elektronik a mám ELEKTRONIKU jako koníček
Rebel II (0,3), Root 2 CNC multitool frézka, Rebel III (2x0,3) rozměr HB 300x400 mm,
Rebel II (0,4 a 0,5) rozpracován, nechce se mi pořád měnit trysky, HB oba 200x300 mm
PepanSK
 
Příspěvky: 7
Registrován: 18.04.2016 09:48
Bydliště: Praha, Knovíz, Brestovec (Myjava, SR)
Reputation: 0

Re: Firmware na Rebel III

Příspěvekod Rebel » 03.10.2016 05:05

takze pri zvoleni druheho extruderu se ti posune stolek o zadany offset hotendu a pri posuvu pak nejede? zkus je prohodit ve FW mezi sebou. Pokud je chyba nekde na ceste k driveru, mel by ti pak jet jen ten druhej. pokud pojede fakt jen druhek, je to ve fw. posli sem ten konfigurak.

Odesláno z mého K920 pomocí Tapatalk
  • 0

Dan - Rebel ? ;) - http://rebelove.org - Nevyzkoušíš = nevíš - Rebel I-III, Rebel sCUBE, Anycubic i3 MEGA, Anycubic - Kossel Mini, MeCretor2-upravený, Anycubic Photon, RR1, RR400M ! Pro STL přílohy použij čudlík "UMÍSTIT DO PŘÍSPĚVKU" !
Rebel
 
Příspěvky: 3896
Images: 243
Registrován: 12.08.2013 11:44
Bydliště: HK.......není Hong Kong :D
Reputation: 108
Zasloužil bys asi medajli :) Nebo jsi admin :D

Re: Firmware na Rebel III

Příspěvekod PepanSK » 03.10.2016 10:05

Omlouvám se, driver měl výpadky, když sem ho přitlačil tak 5 minut šel a pak ne, takže sem ho přepájel, a už je ok. Jěště nastavím posuv mezi tryskami a pak to sem postnu i EEpromkou v zipu. Děkuju za pomoc nakonec sem to vyřešil. :-D
  • 0

Peter - PepanSK :D jinak jsem elektronik a mám ELEKTRONIKU jako koníček
Rebel II (0,3), Root 2 CNC multitool frézka, Rebel III (2x0,3) rozměr HB 300x400 mm,
Rebel II (0,4 a 0,5) rozpracován, nechce se mi pořád měnit trysky, HB oba 200x300 mm
PepanSK
 
Příspěvky: 7
Registrován: 18.04.2016 09:48
Bydliště: Praha, Knovíz, Brestovec (Myjava, SR)
Reputation: 0

Re: Firmware na Rebel III

Příspěvekod PepanSK » 03.10.2016 14:42

Firmware na Rebel III s Full-GLCD pro arduino Mega2560.

Budete si muset upravit v eeprom nastavení plochy tisku je tam totiž nastavená 300x400 mm, všechno je přes drivery DRV8825, popřípadě dostavit kroky , mně to de dobře a ne každému to může vyhovovat :-)
  • 0

Přílohy
Repetier Rebel III_Full_GLCD.zip
(306.85 KiB) 899 krát
Peter - PepanSK :D jinak jsem elektronik a mám ELEKTRONIKU jako koníček
Rebel II (0,3), Root 2 CNC multitool frézka, Rebel III (2x0,3) rozměr HB 300x400 mm,
Rebel II (0,4 a 0,5) rozpracován, nechce se mi pořád měnit trysky, HB oba 200x300 mm
PepanSK
 
Příspěvky: 7
Registrován: 18.04.2016 09:48
Bydliště: Praha, Knovíz, Brestovec (Myjava, SR)
Reputation: 0

Re: Firmware na Rebel III

Příspěvekod PepanSK » 03.10.2016 16:07

Jěště maličkost je třeba dostavit posuv cca o 2 mm tj- 320 kroků v Y offset pro extruder 1, 1mám přední 2 zadní, tisknul sem až teď dvoubarevně. Budu muset jěště asi vyměnit motor na ose X malinko preskakují kroky, zvednul sem mu trochu proud a dal aktivní chlazení tak uvidím když tak budu muset dát 1005. To by bylo asi vše, kdyžtak malé úpravy jsou už na vás. :)
  • 0

Peter - PepanSK :D jinak jsem elektronik a mám ELEKTRONIKU jako koníček
Rebel II (0,3), Root 2 CNC multitool frézka, Rebel III (2x0,3) rozměr HB 300x400 mm,
Rebel II (0,4 a 0,5) rozpracován, nechce se mi pořád měnit trysky, HB oba 200x300 mm
PepanSK
 
Příspěvky: 7
Registrován: 18.04.2016 09:48
Bydliště: Praha, Knovíz, Brestovec (Myjava, SR)
Reputation: 0

Re: Firmware na Rebel III

Příspěvekod PepanSK » 22.11.2016 09:55

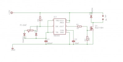
Po upozornění na připojení větráků, omlouvám se že sem to hned nenapsal, zapomněl sem na jdenu maličkost kam připojit větráky: Odpověď vás asi moc nepotěší, jsou připojeny přímo na zdroj přes impulzní regulaci s NE555, co sem si dělal, schému a seznam součástek přidám pokud chcete, a v pondělí až budu v práci přidám i nějaký fotky.
V příloze je schéma manuální regulace otáček větráků, lze použít i jinej N-fet podle výkonu, pokud to bude na věčší výkon je dobré použít paralelně s motorem kondenzátor 1000uF/25V do 20W, potom už 2200uF, dá se to použít kdekoliv na stejnosměrné motory (vím že to sem už moc nepatří, ale kdyby to chtěl někdo jinde použít).
  • 0

Přílohy
PWM regulace.jpg
Peter - PepanSK :D jinak jsem elektronik a mám ELEKTRONIKU jako koníček
Rebel II (0,3), Root 2 CNC multitool frézka, Rebel III (2x0,3) rozměr HB 300x400 mm,
Rebel II (0,4 a 0,5) rozpracován, nechce se mi pořád měnit trysky, HB oba 200x300 mm
PepanSK
 
Příspěvky: 7
Registrován: 18.04.2016 09:48
Bydliště: Praha, Knovíz, Brestovec (Myjava, SR)
Reputation: 0


Zpět na Rebel III

Kdo je online

Uživatelé procházející toto fórum: Žádní registrovaní uživatelé a 0 návštevníků

cron