Toto fórum slouží k prezentaci vlastní tvorby, včeně stl, popřípadě i src. Nevkládejte prosím komerční nabídky a ani prezentace tvorby, která není zpřístupněna ostatním zdarna. Děkuji
od Petricius » 30.09.2015 21:59
Ahoj,
mel jsem dojem, ze se nekde dal stahnout tady model samotne tiskarny. Bohuzel to nemuzu najit. Nema nekdo model cele tiskarny v nejakem cad formatu? Nebo primo v Blanderu? Potreboval bych ji dat do sceny v Blenderu a nechce se mi ji kreslit znova.

.
Petr
-
Petricius
-
- Příspěvky: 40
- Registrován: 17.10.2013 08:38
- Bydliště: Praha
- Reputation: 0
od Rebel » 30.09.2015 22:08
STEP nebo IGES?
Ve STP to ma cca 18MB a v STL 80MB

takze sem to nedam

Dan - Rebel ?

-
http://rebelove.org -
Nevyzkoušíš = nevíš - Rebel I-III, Rebel sCUBE, Anycubic i3 MEGA, Anycubic - Kossel Mini, MeCretor2-upravený, Anycubic Photon, RR1, RR400M
! Pro STL přílohy použij čudlík "UMÍSTIT DO PŘÍSPĚVKU" !
-
Rebel
-
- Příspěvky: 3896
- Images: 243
- Registrován: 12.08.2013 11:44
- Bydliště: HK.......není Hong Kong :D
- Reputation: 108

-
od Petricius » 30.09.2015 22:26
Rebel píše:STEP nebo IGES?
Ve STP to ma cca 18MB a v STL 80MB

takze sem to nedam

Kdyby jsi to mohl nahrat v STL nekam do nejake uschovny nebo uloz.to, nebo to nasdilet prez nejaky web drive, tak bych ti byl moc vdecny.

-
Petricius
-
- Příspěvky: 40
- Registrován: 17.10.2013 08:38
- Bydliště: Praha
- Reputation: 0
od Rebel » 01.10.2015 07:17
Dan - Rebel ?

-
http://rebelove.org -
Nevyzkoušíš = nevíš - Rebel I-III, Rebel sCUBE, Anycubic i3 MEGA, Anycubic - Kossel Mini, MeCretor2-upravený, Anycubic Photon, RR1, RR400M
! Pro STL přílohy použij čudlík "UMÍSTIT DO PŘÍSPĚVKU" !
-
Rebel
-
- Příspěvky: 3896
- Images: 243
- Registrován: 12.08.2013 11:44
- Bydliště: HK.......není Hong Kong :D
- Reputation: 108

-
od Petricius » 01.10.2015 22:40
Diky moc. Stahnul jsem a naimportoval. Dekuji moc.
-
Petricius
-
- Příspěvky: 40
- Registrován: 17.10.2013 08:38
- Bydliště: Praha
- Reputation: 0
od Petricius » 08.10.2015 10:33
Ahoj,
tak jsem vyplodil neco takoveho. To celkove stl jsem nakonec nepouzil, jen jako inspiraci, ponevadz je to moc velka jedna mesh.

Kazdopadne plastove dily jsou importovany jako stl, zbytek jse dodelal rucne.
https://goo.gl/photos/4s2ZyGttDMqfQ8hb8Jeste jednou dekuji za spolupraci.

-
Petricius
-
- Příspěvky: 40
- Registrován: 17.10.2013 08:38
- Bydliště: Praha
- Reputation: 0
od oscar » 08.10.2015 12:25
vypada super.

jeste doladit tyce a je to k nepoznani
.... večer se přezujou, hodinu frézujou ....
-
oscar
-
- Příspěvky: 730
- Images: 4
- Registrován: 16.06.2014 20:51
- Bydliště: Perníkovice
- Reputation: 10

od mochr » 02.02.2016 07:56
sel by prosim obnovit link na stazeni modelu cele tiskarny? chci si namalovat kryt a nechce se me modelovat cela tiskarna.
Dekuji
-
mochr
-
- Příspěvky: 226
- Images: 2
- Registrován: 18.09.2014 08:09
- Bydliště: Blansko
- Reputation: 0
od Rebel » 02.02.2016 08:36
No, nesel

Pokud to stl doma najdu, tak ho nekam dam, ale jinak ted ne. Sestavu mam ted rozhozenou, delam nejake zmeny, takze to bude mozne vyexportovat, az to dodelam.
Dan - Rebel ?

-
http://rebelove.org -
Nevyzkoušíš = nevíš - Rebel I-III, Rebel sCUBE, Anycubic i3 MEGA, Anycubic - Kossel Mini, MeCretor2-upravený, Anycubic Photon, RR1, RR400M
! Pro STL přílohy použij čudlík "UMÍSTIT DO PŘÍSPĚVKU" !
-
Rebel
-
- Příspěvky: 3896
- Images: 243
- Registrován: 12.08.2013 11:44
- Bydliště: HK.......není Hong Kong :D
- Reputation: 108

-
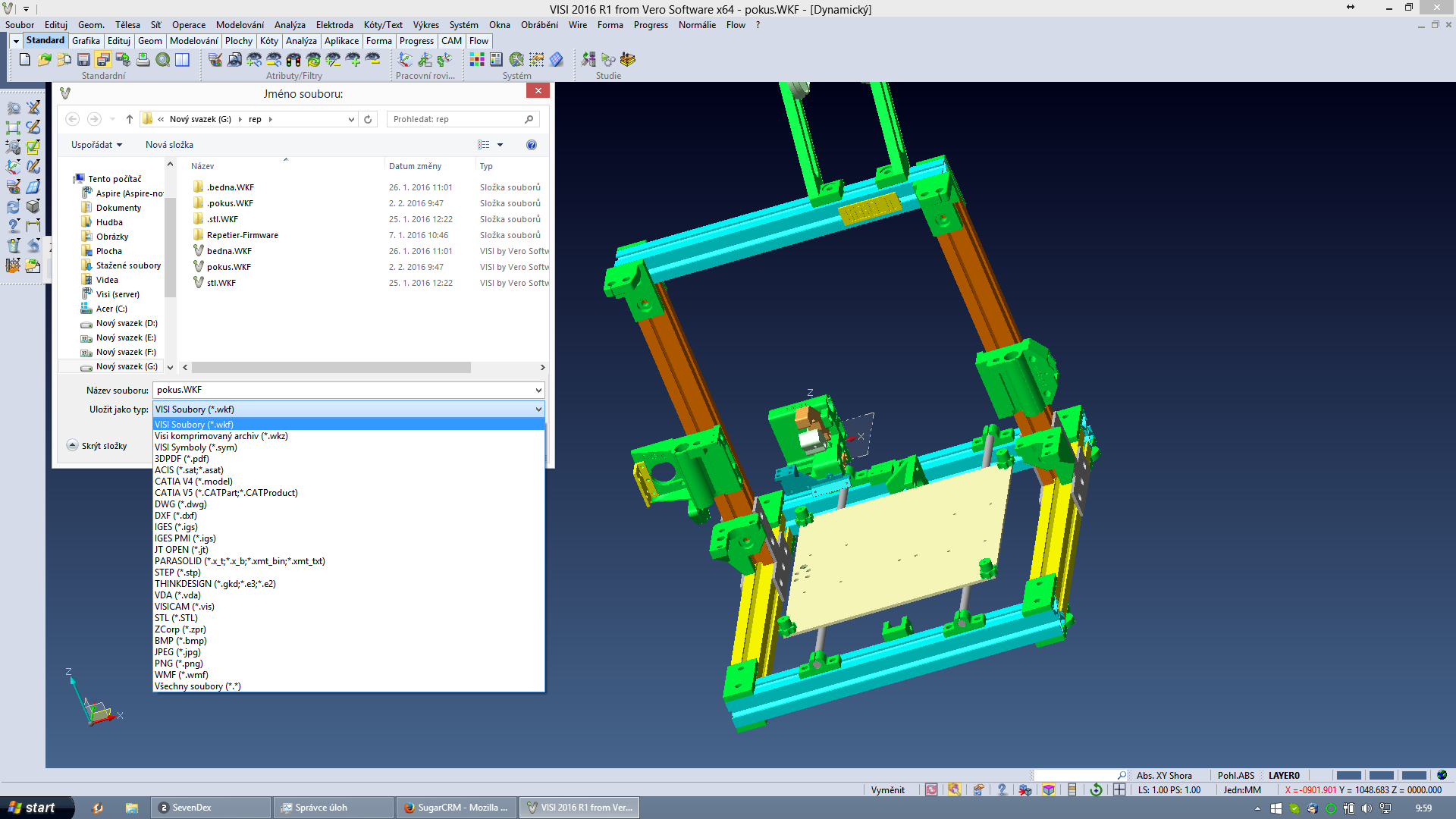
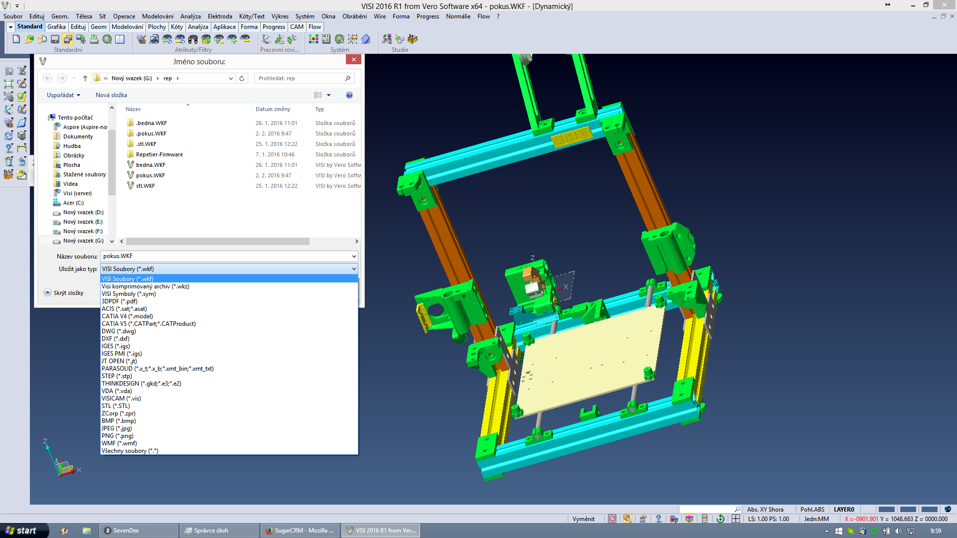
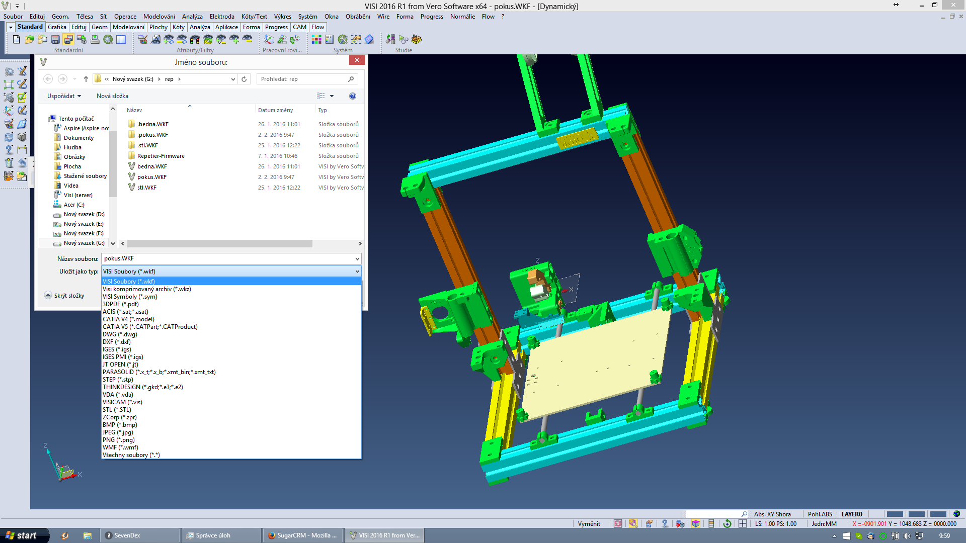
od bigbejcek » 02.02.2016 11:06
To mochr: V jakém formátu dat by se Ti to líbilo?

- sestava.png (201.67 KiB) Zobrazeno 12957 krát
-
bigbejcek
-
- Příspěvky: 111
- Images: 0
- Registrován: 20.12.2015 17:08
- Bydliště: Prágl
- Reputation: 0
od mochr » 02.02.2016 11:55
step by byl super

-
mochr
-
- Příspěvky: 226
- Images: 2
- Registrován: 18.09.2014 08:09
- Bydliště: Blansko
- Reputation: 0
od Efin » 03.02.2016 10:56
bigbejcek píše:To mochr: V jakém formátu dat by se Ti to líbilo?
sestava.png
ahoj, můžu taky poprosit o STEP?
-
Efin
-
- Příspěvky: 3
- Registrován: 10.11.2015 15:31
- Reputation: 0
od loupacek » 03.02.2016 17:45
-
loupacek
-
- Příspěvky: 18
- Registrován: 15.05.2015 17:37
- Reputation: 0
od RiMaServis » 15.06.2016 17:09
bigbejcek píše:To mochr: V jakém formátu dat by se Ti to líbilo?
sestava.png
šlo by to někam uložit ve formátu DWG a poslat odkaz?
--------------------------------------------
Radek
Rebel sCUBE 300x200, Rebel LC, Pruša Mini+
-
RiMaServis
-
- Příspěvky: 131
- Registrován: 04.04.2016 13:13
- Bydliště: Frýdlant n.O.
- Reputation: 0
-
od EWRYBADY » 03.02.2017 19:04
Zdravím,
bylo by možné poskytnout díly ve STEPu? Potřeboval bych si složit model k bakalářce

Moc díky!
-
EWRYBADY
-
- Příspěvky: 10
- Registrován: 03.02.2017 18:13
- Reputation: 0
Zpět na Uživatelská tvorba - FREE
Kdo je online
Uživatelé procházející toto fórum: Žádní registrovaní uživatelé a 0 návštevníků