

Je nějaký zásadní rozdíl mezi Deltixem a tiskárnou Molestock?


mochr píše:ješte tu zazněla otázka a nenašel jsem odpověď:Je nějaký zásadní rozdíl mezi Deltixem a tiskárnou Molestock?
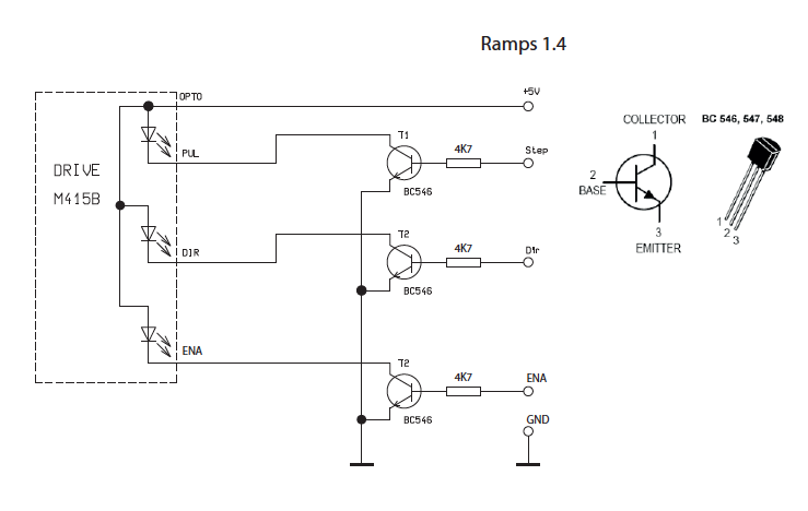
jednou bude asi trochu jiná cena (uhlík vs hliníková trubička, drivery DRV8825 vs M415B ( ta cena je dost hrozna), lineáry jsou použity stejný)
chtělo by to sponzora a měsíc dovolené...
mochr píše:1m uhliku 8/6 - 161Kč
1m hlinik 8/6 - 17 Kč:)
Zpět na Jiná verze či vylepšení?
Uživatelé procházející toto fórum: Žádní registrovaní uživatelé a 23 návštevníků