BL Touch

BL Touch

Příspěvekod celeron » 12.11.2016 23:44

  • 0

celeron
 
Příspěvky: 747
Registrován: 15.03.2015 18:12
Reputation: 0

Re: BL Touch

Příspěvekod Pepe_Lopez » 13.11.2016 13:08

Podle mě je uvnitř optozávora, která nastavuje hodnotu nuly na Z (to řešení už tady je). Zdvihnutí je pak řešeno elektromagnetem - na vrchu to má cívku.
  • 0

Rebel II LE (Lopez Edition = kříženec v33 a II.b + tuning) (Marlin) - domácí, Rebel II v27 - ex.
1x Rebel II JRC HD (Marlin) - pracovní, 3x 3DS Cube 3 - pracovní, 1x 3DS CubePro Duo - pracovní
Pepe_Lopez
 
Příspěvky: 240
Registrován: 25.05.2014 23:07
Bydliště: kousek od Žatce
Reputation: 0

Re: BL Touch

Příspěvekod tom666 » 13.11.2016 15:33

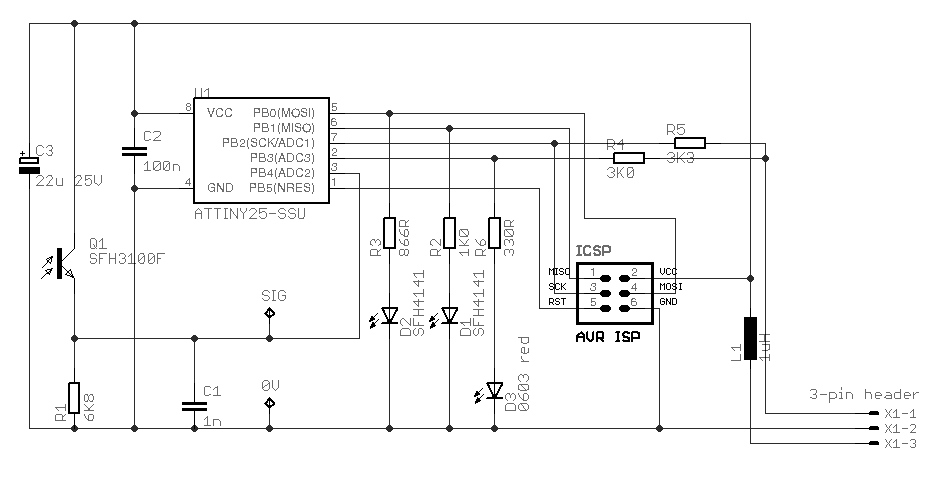
BLTouch vyuziva k snimaniu polohy Hallovu sondu + elektromagnet a vsetko to riadi ATtiny13. Vyhodu oproti optickemu a indukcnemu snimaniu to ma v tom, ze podlozka moze byt vyrobena z lubolneho materialu.

BLTouch.png
  • 0

tom666
 
Příspěvky: 561
Images: 0
Registrován: 14.09.2016 17:00
Bydliště: Nitra (SK)
Reputation: 14
Jen tak dál :)

Re: BL Touch

Příspěvekod tom666 » 13.11.2016 15:49

Davam do pozornosti tiez velmi zaujimave riesenie vyuzivajuce diferencialne IR snimanie:
https://miscsolutions.wordpress.com/mini-height-sensor-board/
https://github.com/dc42/OrmerodSensorBoard

Ormerod Sensor Board - Mini differential IR.jpg

Ormerod Sensor Board - Mini differential IR - Schematic.png


phpBB [video]
  • 0

tom666
 
Příspěvky: 561
Images: 0
Registrován: 14.09.2016 17:00
Bydliště: Nitra (SK)
Reputation: 14
Jen tak dál :)

Re: BL Touch

Příspěvekod medapeta » 13.11.2016 17:27

Nenasel jsem na gitu PCB, ale mozna hledam spatne. Je tam jen k ultrazvukove verzi.
  • 0

Mínusové body mému profilu zde udělil výhradně uživatel tom666, který se na foru již nevyskytuje.
Měl zřejmě pocit, že pravda se tu psát nesmí...
medapeta
 
Příspěvky: 1617
Images: 57
Registrován: 31.05.2016 22:14
Bydliště: Brdy
Reputation: 0

Re: BL Touch

Příspěvekod Rebel » 13.11.2016 18:23

A nedaji si pokoj a nedaji :D Primarne je autolevelig podstatny prave u delty, protoze se s nim eliminuji odchylky geometrie tohoto systemu. U kartezu musi byt proste vse kolme a rovne, je nesmysl levelovat osou Z krivy/neserizeny stolek !
  • 0

Dan - Rebel ? ;) - http://rebelove.org - Nevyzkoušíš = nevíš - Rebel I-III, Rebel sCUBE, Anycubic i3 MEGA, Anycubic - Kossel Mini, MeCretor2-upravený, Anycubic Photon, RR1, RR400M ! Pro STL přílohy použij čudlík "UMÍSTIT DO PŘÍSPĚVKU" !
Rebel
 
Příspěvky: 3896
Images: 243
Registrován: 12.08.2013 11:44
Bydliště: HK.......není Hong Kong :D
Reputation: 108
Zasloužil bys asi medajli :) Nebo jsi admin :D

Re: BL Touch

Příspěvekod hippo7 » 13.11.2016 21:38

s tim se neda nesouhlasit. proc to delat jednoduse kdyz to jde slozite a s kupou problemu.


Sent from my iPad using Tapatalk
  • 0

hippo7
 
Příspěvky: 118
Registrován: 31.03.2016 09:28
Reputation: 0

Re: BL Touch

Příspěvekod celeron » 13.11.2016 23:54

Ale já to na R II taky skoro 2 roky nepotřebuju, jen ně zaujalo, jak je to udělaný. :mrgreen:
Jirka
  • 0

celeron
 
Příspěvky: 747
Registrován: 15.03.2015 18:12
Reputation: 0

Re: BL Touch

Příspěvekod medapeta » 14.11.2016 00:40

Když to má Průša, chci to taky ;-)
  • 0

Mínusové body mému profilu zde udělil výhradně uživatel tom666, který se na foru již nevyskytuje.
Měl zřejmě pocit, že pravda se tu psát nesmí...
medapeta
 
Příspěvky: 1617
Images: 57
Registrován: 31.05.2016 22:14
Bydliště: Brdy
Reputation: 0

Re: BL Touch

Příspěvekod Rebel » 14.11.2016 18:14

Budiž mu/ti zem lehká ;)
  • 0

Dan - Rebel ? ;) - http://rebelove.org - Nevyzkoušíš = nevíš - Rebel I-III, Rebel sCUBE, Anycubic i3 MEGA, Anycubic - Kossel Mini, MeCretor2-upravený, Anycubic Photon, RR1, RR400M ! Pro STL přílohy použij čudlík "UMÍSTIT DO PŘÍSPĚVKU" !
Rebel
 
Příspěvky: 3896
Images: 243
Registrován: 12.08.2013 11:44
Bydliště: HK.......není Hong Kong :D
Reputation: 108
Zasloužil bys asi medajli :) Nebo jsi admin :D

Re: BL Touch

Příspěvekod kroxigor » 14.11.2016 19:12

Sakra chlapi nejsme ouchylové jsme REBELOVÉ :lol:
  • 0


PrusaSlicer2, Simplify3D, TinkerCAD, FreeCad, OnShape
kroxigor
 
Příspěvky: 1815
Images: 14
Registrován: 28.03.2015 21:17
Bydliště: Středočesko
Reputation: 20
Asi budeš docela dobrej :D

Re: BL Touch

Příspěvekod celeron » 14.11.2016 22:41

Radši to moc neříkej, kolem nás celkem přituhuje a to slovo je podezřelý. Víš přeci, jak kdysi dopadli Mladočeši. :lol:
Jirka
  • 0

celeron
 
Příspěvky: 747
Registrován: 15.03.2015 18:12
Reputation: 0

Re: BL Touch

Příspěvekod radekzl » 19.10.2017 19:33

Ahojte,
používáte někdo na Rebelu II BL Touch pro autoleveling? Chtěl jsem jít z dobou a nějaký ten autoleveling vyzkoušet, ale nepodařilo se mi to rozchodit na Rebelu II (stavebnice JRC). Bohužel se mi to po zapojení do RAMPS 1.4 vůbec ani nerozsvítí a nevím jak ověřit zda je ten senzor vůbec funkční.

Domnívám se, že bude chyba v přívodu 5V napětí k servo pinům viz obrázek níže, kde je i poznámka o tom.
Obrázek
Standardně mám na piny serva připojený RRD fan extender, který mi ve FW Repetier funguje normálně (ve FW Marlin se mi ho nepodařilo rozchodit, aby fungoval stejně jako u Repetieru), takže je možné, že má domněnka je špatná a to napětí 5V tam mám.

Problém u mě je však v tom, že na desce RAMPS 1.4 mám na pozici VCC, 5V a PS-ON (vedle reset tlačítka) napájený nějaký jumper a konektor. Domnívám se, ale že jsou umístěné špatně, protože ten jumper mám napájený na pozici PS-ON a 5V a dle obrázku níže by měl být asi jumper napájený na 5V a VCC:

Obrázek

K čemu to slouží a jestli je to správně to netuším. Máte s tím někdo nějaké zkušenosti?

Děkuji.

S pozdravem Radek

EDIT: Omlouvám se za SPAM. Bylo to opravdu tím, že jsem neměl napětí 5V na pinech serva. Zjistil jsem totiž, že ten jumper není natvrdo napájený k RAMPS 1.4, ale je to jen jako konektor a když jsem ho přemístil na místo jako je na obrázku výše, tak se BL Touch rozsvítil. :oops: :oops:
  • 0

radekzl
 
Příspěvky: 40
Registrován: 24.03.2015 16:45
Reputation: 0


Zpět na REBEL II

Kdo je online

Uživatelé procházející toto fórum: Žádní registrovaní uživatelé a 7 návštevníků